OpenCDA-MARL¶
Welcome to OpenCDA-MARL, an advanced framework that integrates Multi-Agent Reinforcement Learning (MARL) capabilities with the OpenCDA autonomous driving simulation platform.
🎯 Overview¶
This project extends the OpenCDA framework to support MARL algorithms for cooperative autonomous driving scenarios. It enables researchers to:
- Train cooperative autonomous vehicles using state-of-the-art MARL algorithms
- Evaluate multi-agent policies in realistic driving scenarios
- Develop and test coordination strategies for autonomous vehicle fleets

🚀 Quick Start¶
# Clone and setup
git clone https://github.com/radar-lab/opencda-marl.git
cd opencda-marl
# Install dependencies with pixi
pixi install
# Run a quick test
pixi run marl-quick-test
Refer to Quick Start for more details.
📚 Key Features¶
MARL Integration¶
- Multi-Agent Training: Support for various MARL algorithms (MAPPO, MADDPG, etc.)
- Cooperative Scenarios: Platooning, intersection coordination, lane merging
- Scalable Architecture: Handle large numbers of cooperative agents
Research-Friendly¶
- Modular Design: Easy to extend and customize for research needs
- Experiment Tracking: Built-in logging and evaluation metrics
- Visualization: Real-time monitoring and post-hoc analysis tools
OpenCDA Foundation¶
- Realistic Simulation: Built on CARLA simulator with realistic physics
- Comprehensive Modules: Perception, planning, control, and communication
- Scenario Testing: Extensive testing framework for autonomous driving scenarios
For comprehensive OpenCDA documentation, refer to OpenCDA Documentation. The original documentation covers:
- Complete installation instructions
- Core system architecture and design
- Scenario configuration and testing
- Full API references for all OpenCDA modules
- Advanced tutorials and customization guides
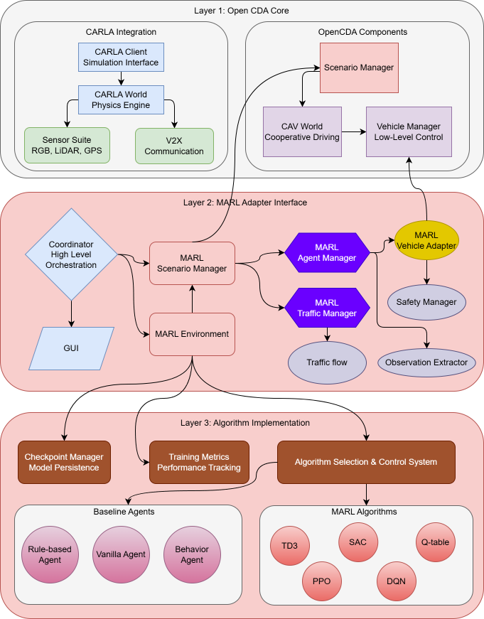
🏗️ Architecture¶

📖 Documentation¶
MARL-Specific Documentation: Refer to MARL Overview for more details.
- Installation - Set up your development environment
- Quick Start - Run your first MARL experiment
- MARL Framework - Understand the MARL integration
- API Reference - Detailed API documentation
🤝 Contributing¶
This project is currently under active development. Please see our Contributing Guide for information on how to contribute.
📄 License¶
This project is licensed under the same terms as OpenCDA. See LICENSE for details.